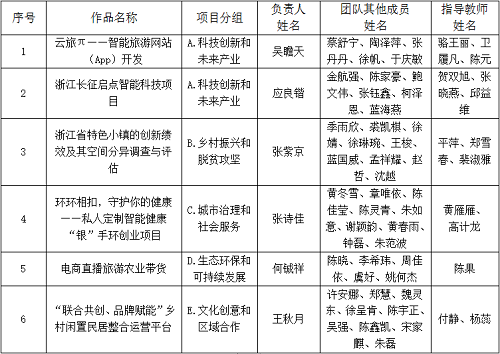
根据浙江省大学生创新创业大赛组委会《关于举办浙江省第十二届“挑战杯”大学生创业计划竞赛的通知》有关文件精神,本着公平、公正、公开的原则,严格履行选拔程序,经学生团队自主申报、各系初评推荐、校专家组评审,推荐6个优秀项目代表我校参加省赛。现予以公示:
浙江省第十二届“挑战杯”大学生创业计划竞赛作品汇总表(参加省赛作品)

公示时间为2020年7月18日至2020年7月21日,如有异议,可通过来信、来电等方式反映情况。反映情况需实名且有具体事宜,否则不予受理。
联系人:张老师
电话:0571-85076587 18057141686
邮箱:tw@zjczxy.cn
共青团浙江长征职业技术学院委员会
2020年7月18日